Ce sunt locurile trei?
Termenul „Locul Trei” a fost inventat de sociologul Ray Oldenburg în 1989. Un Loc Trei există în afara limitelor primului loc, casa, și al doilea loc, locul de muncă. Aceste spații creează arene publice, comune, unde oamenii se pot întâlni, pot schimba idei, pot crea rețele, se pot relaxa și se pot bucura de timpul liber fără obligația de a cheltui bani. Exemplele includ piețele orașului, barurile, cafenelele, bibliotecile, parcurile și saloanele de coafură.
Oldenburg a subliniat că Locurile Teriere ar trebui să fie accesibile, la prețuri accesibile, spontane și lipsite de stres. Sunt spații în care conversația este principala activitate, deși jocuri precum șahul sau mahjong-ul sunt comune. Ele oferă un teren neutru, permițând oricui să intre fără invitație, în timp ce clienții obișnuiți creează un sentiment de comunitate. Este important de menționat că aceste locuri nu sunt legate de consum: ele încurajează interacțiunea mai degrabă decât profitul. După cum notează Oldenburg, „Locurile Teriere ne oferă spațiul de a fi noi înșine în afara binarității dintre casă și muncă”.
Locurile de-a treia sunt mai mult decât simple locații – sunt ecosisteme sociale . Ele hrănesc conexiunile umane, permit schimbul de perspective și contribuie la dezvoltarea unui sentiment de apartenență și a unei identități comune, așa cum susțin sociologele Zoe Krueger Weisel și Mila Miletić.
O perspectivă istorică: cafenelele ca locuri terțe
Conceptul modern de „Locuri de-a Treia” are rădăcini istorice adânci în cafenelele, care au început în Orientul Mijlociu și au ajuns în Anglia în secolul al XVII-lea. Inițial, cafenelele au fost văzute ca o noutate, dar au devenit rapid arene pentru discurs politic, filosofic și social.
În 1650, un antreprenor cunoscut doar sub numele de Jacob a deschis prima cafenea în Oxford, urmată de altele în Cambridge și Londra. Cafeneaua și cafeneaua sa ofereau un spațiu democratic unde oameni din diferite clase sociale se puteau aduna, schimba idei și accesa cele mai recente publicații. După cum scria istoricul Samuel Pepys în decembrie 1660:
„[Coll. Slingsby] și cu mine am mers seara la cafeneaua din Cornhill, a fost prima dată când am fost acolo. Și găsesc multă plăcere în asta prin diversitatea companiei – și a conversațiilor.”
Cafenelele contrastau cu hanurile și tavernele bețive ale vremii, oferind un loc unde cafeaua stimula intelectul, în timp ce alcoolul alimenta emoțiile și muzica. Unele cafenele englezești au ajuns să fie cunoscute sub numele de „universități cu un penny”, unde un penny cumpăra o ceașcă de cafea și acces la dezbateri intelectuale.
Popularitatea cafenelelor era atât de mare încât, atunci când regele Carol al II-lea a încercat să le suprime în 1675, protestele publice l-au forțat să retragă edictul doar zece zile mai târziu. Cafenelele erau văzute ca spații vitale ale libertății de exprimare și egalității sociale, precursoare ale practicilor democratice din Anglia. Chiar și cu secole în urmă, autoritățile le recunoșteau puterea de a uni comunitățile și de a încuraja dialogul – o lecție care rezonează și astăzi.
Sursă: https://batwcoffee.com/blogs/news/how-coffee-houses-brought-people-together-changed-peoples-minds-and-inspired-revolutions?srsltid=AfmBOopVQnOvQ-vV7U2Qa88hksHiBqOGRRX5y7tN7TwdnO4_fEzh3iLa
Locurile trei moderne și provocările corporative
În societatea contemporană, Locurile Teriere se confruntă cu o nouă provocare: comercializarea. Lanțuri precum Starbucks se promovează ca Locuri Teriere, dar atunci când sunt ghidate de strategii capitaliste, este posibil să nu mai îndeplinească criteriile lui Oldenburg. Aceste spații prioritizează adesea consumul, promovarea produselor și brandingul corporativ în detrimentul interacțiunii sociale incluzive.
Locurile Tere autentice trebuie să rămână necomerciale, incluzive și accesibile tuturor, promovând coeziunea socială fără motive de profit. Exemple de astfel de spații astăzi includ Galeria Street din Belgrad, bibliotecile publice și parcurile non-profit. Aceste zone mențin spiritul Locurilor Tere, unde oamenii interacționează liber, fac schimb de idei și construiesc o comunitate.
După cum scriu autorii Krueger Weisel și Miletić,
„Când Starbucks pretinde că este un al treilea loc între casă și serviciu, în timp ce își țese simultan narațiunea în jurul unui produs, al relațiilor și al unui sentiment de apartenență, întrebarea nu este doar pentru cine este incluziv și accesibil. Întrebarea este, de asemenea, cum să revendicăm noțiunea de al treilea loc pentru a satisface imensa nevoie umană de spații comunitare, care să permită oamenilor să interacționeze fără a consuma.”
Locuri de-a treia și dezvoltarea tineretului
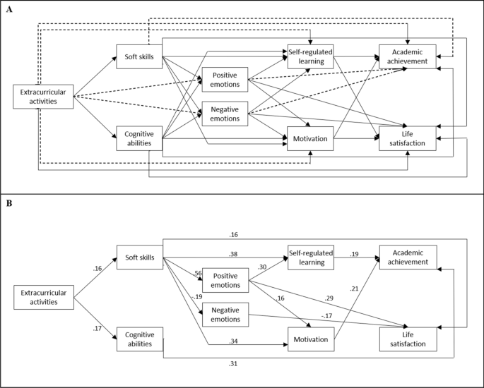
Cercetările arată că spațiile de tipul „Locuri de Trei Ani”, inclusiv programele extrașcolare și activitățile extracurriculare, joacă un rol esențial în dezvoltarea tinerilor. Elevii beneficiază din punct de vedere academic, social și emoțional de pe urma implicării în aceste spații.
Ieșirea în afara sălii de clasă poate face o diferență mai mare decât își dau seama mulți oameni. Spații precum cluburile, echipele sportive și grupurile de tineri, adesea numite „locuri de-a treia” – modelează în liniște modul în care elevii cresc, atât din punct de vedere academic, cât și personal.
Cercetările arată că elevii care petrec timp în aceste medii tind să se simtă mai încrezători și motivați. De asemenea, sunt mai predispuși să rămână la școală, să obțină note mai bune și să își țină pasul cu temele. De fapt, participarea regulată a fost asociată cu o scădere semnificativă a ratelor de abandon școlar și cu o șansă mai mare de a merge la facultate.
Însă impactul merge mult dincolo de carnetele de note. Aceste spații îi ajută pe tineri să dezvolte abilități esențiale de viață, precum munca în echipă, leadershipul și gestionarea emoțiilor. Prin interacțiunea cu colegii și mentorii într-un cadru mai relaxat, elevii învață cum să rezolve conflictele, să ia decizii responsabile și să construiască relații semnificative. În timp, acest lucru duce la o bunăstare emoțională mai puternică și la o viață socială mai sănătoasă.
Activitățile extracurriculare nu stimulează în mod direct succesul academic. În schimb, ele duc la îmbunătățiri subtile. Ele dezvoltă motivația, disciplina și independența, genul de calități care îi ajută pe elevi să rămână concentrați și să aibă performanțe mai bune la școală. În același timp, ele contribuie la ceva la fel de important: fericirea generală și satisfacția față de viață.
În esență, locurile de studiu sunt mai mult decât o simplă modalitate de a petrece timpul după școală. Sunt medii puternice în care tinerii își dezvoltă încrederea, abilitățile și mentalitatea de care au nevoie, nu doar pentru a reuși în educație, ci și pentru a naviga în viață dincolo de ea.
Diagrama arată că activitățile extracurriculare, adesea descrise ca „spații de-al treilea” în afara casei și a școlii, joacă un rol crucial în dezvoltarea tinerilor, influențând nu doar abilitățile, ci și emoțiile și rezultatele pe termen lung. Per total, diagrama evidențiază faptul că spațiile de-al treilea sunt esențiale deoarece susțin dezvoltarea holistică, ajutând tinerii să crească emoțional, social și intelectual.
Sursă: https://link.springer.com/article/10.1007/s10212-022-00601-4
Experiența mea personală
Poate că nu știam pe atunci, dar participarea la dezbateri și activități extracurriculare în clasa a VI-a m-a pregătit pentru succes. Aceste experiențe m-au învățat cum să eșuez și să încerc din nou, să ies din zona mea de confort și să fac loc opiniilor opuse. De asemenea, m-au ajutat să-mi asum responsabilitatea, să-mi gestionez eficient timpul și să-mi îmbunătățesc abilitățile de socializare. A fi în aceste spații de al treilea ordin mi-a permis să învăț cum să interacționez cu colegii și mentorii, să dezvolt încrederea în mine și să fac față provocărilor într-un mediu sigur – lecții care s-au dovedit neprețuite atât în dezvoltarea academică, cât și în cea personală.
Locurile trei ca piloni ai societății
Locurile Terțe autentice sunt esențiale pentru o societate sănătoasă. Ele consolidează conexiunile sociale, încurajează dialogul și creează un sentiment de identitate comună. Aceste spații rup binaritatea dintre casă și locul de muncă, oferind indivizilor libertatea de a fi ei înșiși, de a experimenta social și de a se angaja în discuții semnificative.
În țările europene, crearea și menținerea unor spații terțiare pentru tineri este esențială pentru promovarea implicării democratice și pentru a oferi tinerilor o platformă pentru a-și exprima opiniile. Aceste spații nu ar trebui văzute ca un lux, ci ca o componentă vitală a dezvoltării civice și sociale. Locuri precum bibliotecile, centrele comunitare, cluburile de tineret, spațiile culturale și parcurile publice oferă medii sigure și incluzive pentru discuții, colaborare și socializare. Prin oferirea acestor opțiuni, adolescenții obțin alternative la comportamente riscante, cum ar fi abuzul de substanțe sau consumul de alcool de către minori. În loc să se retragă în mecanisme dăunătoare de adaptare, tinerii pot construi o comunitate, pot forma prietenii, pot practica dialogul și își pot dezvolta abilitățile necesare pentru a participa în mod semnificativ la viața societății. Prioritizarea acestor spații asigură faptul că tinerii au atât libertatea, cât și îndrumarea de a se interacționa constructiv cu lumea din jurul lor.
Totuși, nu toate spațiile din afara casei și a locului de muncă se califică drept Locuri Teriere. Recunoașterea actorilor și a motivelor din spatele acestor spații este crucială. Doar cele care prioritizează comunitatea în detrimentul profitului și accesibilitatea în detrimentul exclusivității pot servi cu adevărat drept Locuri Teriere.
Pe măsură ce societatea se confruntă cu provocările digitalizării, muncii la distanță și fragmentării sociale, conservarea unor Locuri Terțe autentice este mai importantă ca niciodată. Aceste spații ne amintesc că o comunitate depinde de interacțiuni simple, fie că este vorba de o cafenea, o bibliotecă sau un parc. Ele sunt pilonii tăcuți ai democrației, coeziunii sociale și conexiunii umane.
Sursa imaginii prezentate: https://www.gettyimages.dk/photos/hobbies
